Abstract
Introduction. Immune thrombotic thrombocytopenic purpura (iTTP), a potentially fatal blood disorder, is primarily caused by severe deficiency of plasma ADAMTS13 activity resulting from immunoglobulin (Ig) G-mediated inhibition of plasma ADAMTS13 activity. However, severe ADAMTS13 deficiency is necessary but not sufficient to cause acute iTTP. An environmental factor such as infection or acute inflammation may be necessary to trigger the acute onset of the disease. We and others have previously reported that plasma markers of neutrophil activation and neutrophil extracellular traps (NETs) formation are significantly elevated in patients with acute iTTP, which returns to normal during remission. However, the pathogenetic role of NETs in acute iTTP is not fully understood.
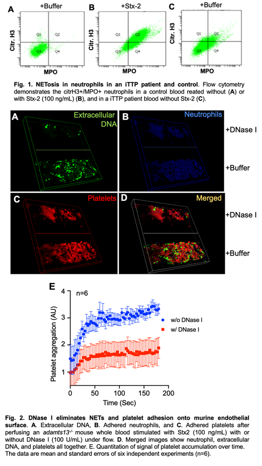
Methods and results. Using flow cytometry, microfluidic shear-based assay, and confocal imaging analysis, we determined the in vivo NETosis in blood samples obtained from patients with acute episode of iTTP and ex vivo NETs formation, as well as the therapeutic efficacy of DNase I on thrombus formation under flow. We showed that by flow cytometry that only very few CitH3+/MPO+ positive neutrophils were present in the healthy donor blood. This population of cells dramatically increased after being stimulated with a bacterial toxin (i.e., Shigatoxin-2) at ~100 ng/mL for 15 min. Importantly, the number of CitH3+/MPO+ positive neutrophils in the sample obtained from a patient with acute iTTP was ~1,000 times higher than that in the healthy controls (Fig. 1), suggesting a massive NETosis in patients with acute iTTP. Microfluidic shear-based assay and confocal imaging analysis further confirmed a dramatic increase in adhesion and aggregation of murine platelets (stained with Alexa647 anti-CD41) and neutrophil (stained with Hoechst), as well as formation of NETs (stained with Syto green) following a perfusion of an Adamts13 -/- murine whole blood (anti-coagulated with thrombin inhibitor, PPACK) under arterial shear (15 dyne/cm 2) over a stimulated murine endothelial surface. Interestingly, an addition of DNase I (100 U/mL) significantly reduced the overall surface coverage of platelets and neutrophils on the murine endothelial surface under the same conditions (Fig. 2).
Conclusions. These results demonstrate for the first time NETosis and NETs formation are common in patients with acute iTTP and in Adamts13 -/- mice after being stimulated with shigatoxin; DNase I appears to be highly efficacious eliminating the NETs and platelet/neutrophil-dominant thrombosis under arterial flow. Our findings support the pathogenetic role of NETs in the onset and progression of iTTP, and the therapeutic potential of DNase I in such a fatal disease.
Zheng: Alexion: Speakers Bureau; Sanofi-Genzyme: Honoraria, Speakers Bureau; Takeda: Consultancy, Honoraria; Clotsolution: Other: Co-founder; AJMC: Honoraria.
This feature is available to Subscribers Only
Sign In or Create an Account Close Modal